2026年3月2日,东吴证券(601555)发布停牌公告,称公司正在筹划通过发行A股股份的方式收购东海证券控制权。公告显示,东吴证券已与东海证券的控股股东常州投资集团有限公司签署《发行股份购买资产意向协议》,拟购买其持有的东海证券26.68%股权。本次交易预计构成重大资产重组,东吴证券自3月2日起起停牌,预计停牌时间不超过10个交易日。
01 交易背景
| 政策窗口期下的战略卡位
2025年以来,证券行业的并购重组明显提速。从"国联+民生"到"浙商+国都",再到如今的"东吴+东海",券业整合已从传闻落地为实质性操作。
在这一轮并购潮背后,政策驱动力显而易见。2023年底以来,监管层多次提出"支持头部证券公司通过业务创新、集团化经营、并购重组等方式做优做强",打造一流的投资银行。而在2025年市场交投活跃度提升、券商盈利能力复苏的背景下,行业"马太效应"进一步加剧,中型券商面临突围压力。
东吴证券的选择正是这一背景下的战略卡位。作为扎根苏州、深耕长三角的区域券商,东吴证券2025年上半年实现营业收入44.28亿元,同比增长33.63%;归属于母公司股东的净利润19.32亿元,同比增长65.76%;截至报告期末,集团资产总额1,718.69亿元。
东吴证券财务数据及主营构成


资料来源:东方财富网,复金汇并购研究院
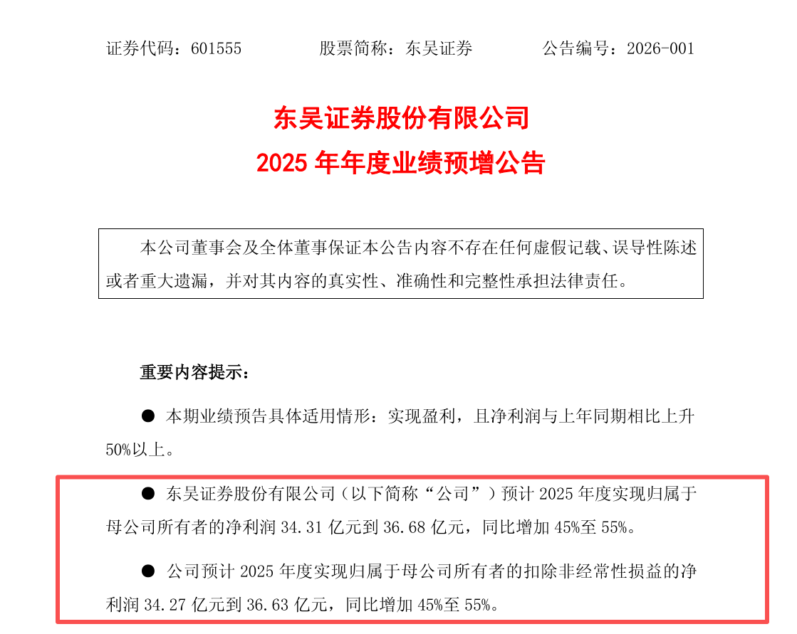
根据公司2025年业绩预增公告,预计全年实现归母净利润34.31亿元至36.68亿元,同比增长45%至55%。尽管业绩增长亮眼,但与头部券商相比,资本实力与业务规模的差距依然明显。

而东海证券作为一家老牌券商,总部位于江苏常州,在新三板挂牌(股票代码:832970),其控股股东常州投资集团持股26.68%。
东海证券股权结构
资料来源:同花顺ifind,复金汇并购研究院
公司注册资本18.56亿元,截至2025年上半年末,资产总额570.98亿元,归属于挂牌公司股东的净资产97.21亿元。"苏州+常州"的同城化效应,使得这场并购在地理上具备了天然的整合优势。
东海证券资产负债表摘要
资料来源:同花顺ifind,复金汇并购研究院
02 交易基本情况
交易双方速写
收购方东吴证券总部位于苏州,实际控制人为苏州市国资委。公司在财富管理、投行等业务领域具备较强竞争力——截至2025年上半年末,公司财富管理总客户数达316.67万户,较上年末增长10.21%;客户资产规模6,958.47亿元,较上年末增长5.21%。投行业务方面,2025年上半年完成IPO申报受理7单,申报数量排名行业第8;新三板持续督导企业家数275家,排名行业第3位。在2025年证券公司投行业务质量评价中,东吴证券获评A类。
被收购方东海证券成立于1993年,总部位于常州,是一家拥有全牌照业务的老牌券商。公司在全国拥有14家分子公司、72家营业部,分支机构遍布全国主要大中型城市。公司在苏南地区拥有深厚的客户基础与业务网络,其控股股东常州投资集团为常州市政府下属企业。
收购过程细节
根据公告,本次交易尚处于筹划阶段,初步确定的交易对方为常州投资集团。东吴证券拟通过发行A股股份的方式收购其持有的东海证券26.68%股权,以获得标的公司控制权。3月1日,双方已签署《发行股份购买资产意向协议》,明确了此次收购的主要意向性条款。
值得注意的是,本次收购采用的是"发行股份购买资产"方式,而非现金收购。这意味着东海证券的股东将成为东吴证券的股东,双方利益实现深度绑定。交易完成后,常州投资集团将持有东吴证券的部分股份。
公告同时强调,本次交易正处于筹划阶段,交易各方尚未签署正式的交易协议,具体交易方案仍在协商论证中。交易价格将以经具备相关证券服务业务资格的资产评估机构出具的评估报告确认的评估值为基础,由交易双方协商确定。东吴证券股票自3月2日起停牌,预计不超过10个交易日。
03 并购事件影响分析
对公司层面:补齐短板,做大底盘
从业务结构看,东吴证券的优势在于投行与财富管理。2025年上半年,公司投资交易业务收入同比增长69.69%,财富管理业务方面,证券经纪业务净收入8.90亿元,同比上升35.70%。而东海证券在常州及苏南地区的网点布局与客户资源,将与东吴证券形成区域互补。
合并后,新券商在江苏省内的市场份额将显著提升,尤其在苏南地区的经纪业务、投行项目承揽等方面形成协同效应。同时,东海证券的加入将直接增厚东吴证券的资产规模与营收体量。
对行业层面:区域整合的示范效应
"东吴+东海"案例的特殊性在于,这是地市级国资背景券商之间的整合。东吴证券实控人为苏州市国资委,东海证券控股股东为常州投资集团(常州市政府持股90%以上),两家国资背景券商的整合,为地方金融资源的优化配置提供了新样本。
此前市场关注的券商并购多涉及民营资本或混合所有制,而本次交易证明,国资背景券商同样可以通过市场化方式进行整合。这或将为其他地市级券商提供借鉴——在"一省一金控、一城一券商"的格局下,部分中小券商可能通过整合实现突围。
04 并购知识点速览
发行股份购买资产
本次交易的核心方式为"发行股份购买资产",即东吴证券通过向交易对方(常州投资集团)发行A股股份,换取其持有的东海证券股权。这种方式的好处在于不消耗现金,同时实现利益绑定——交易对方成为收购方股东,未来收益与合并后主体表现挂钩。
取得控制权的界定
根据公告,东吴证券拟收购东海证券26.68%股权,以获得标的公司"控制权"。在上市公司收购中,控制权的认定通常包括持股比例、董事会席位、经营管理权等因素。26.68%的持股比例虽然未过半数,但结合东海证券目前的股权结构(其余股东较为分散),足以实现相对控股。
标的公司的尽职调查
虽然本次交易尚处筹划阶段,但后续需完成对东海证券的法律、财务、业务等全方位尽职调查,评估其资产质量、合规情况、潜在风险等。这是重大资产重组不可或缺的环节,也是监管审核的重点。
05 结语
证券行业的并购重组从来不是简单的规模叠加,而是战略、业务、文化、团队的深度融合。东吴证券收购东海证券,考验的不仅是资本运作能力,更是整合后的协同效能。
从政策层面看,监管鼓励行业"做优做强"的方向已经明确;从市场层面看,头部券商的优势短期内难以撼动。在这样的格局下,中型券商的出路之一就是通过整合实现资源优化配置,提升综合竞争力。
本次交易若顺利完成,东吴证券将在长三角地区的金融资源整合中占据更有利的位置。对于投资者而言,券业并购的故事仍在继续,后续的整合效果与业绩兑现,才是检验这笔交易成色的最终标准。
免责声明:本文仅作信息分享,不对文章内容的准确性、完整性等负责,读者依据文章内容行动产生的风险与后果自行承担。未经授权,严禁转载。